BB贝博艾弗森官网
书记校长信箱:mailto:bszyzxzxx@126.com
首页
通知公告
校园快讯
信息公开
学习进行时
清廉学校建设
法规制度
工作动态
警钟长鸣
廉洁文化
铸牢中华民族共同体意识
高质量教育答卷
校园风景
相关视频
校情总览
学校简介
历史沿革
现任领导
机构设置
党政管理机构
办公室(党委巡察办)
纪检监察处
组织部
宣传部
统战部
学生处(学生工作部、武装部)
教务处
财务处
人事处
审计处
保卫处
科学技术处(国际交流合作处)
后勤管理处
党务机构
教师工作部
职能部门党总支
党校
教学机构
马克思主义学院
中医学院
中药学院
临床医学院
护理学院
基础医学院
公共卫生学院
人文与管理学院(体育部)
继续教育学院
教辅、科研(学术)机构
图书馆
教育信息中心
实验中心
发展规划中心
学术委员会
资产管理中心
后勤服务中心
资产经营有限责任公司
群团组织
工会
团委
妇联
教学科研
教育教学
科学研究
产教融合
对外合作
师资队伍
教学团队
名师介绍
招生就业
普专生招生
留学生招生
成人教育招生
职业培训招生
就业网
学生天地
学生管理
学生活动
信息公开
首页
通知公告
校园快讯
信息公开
学习进行时
清廉学校建设
法规制度
工作动态
警钟长鸣
廉洁文化
铸牢中华民族共同体意识
高质量教育答卷
校园风景
相关视频
校情总览
学校简介
历史沿革
现任领导
机构设置
党政管理机构
办公室(党委巡察办)
纪检监察处
组织部
宣传部
统战部
学生处(学生工作部、武装部)
教务处
财务处
人事处
审计处
保卫处
科学技术处(国际交流合作处)
后勤管理处
党务机构
教师工作部
职能部门党总支
党校
教学机构
马克思主义学院
中医学院
中药学院
临床医学院
护理学院
基础医学院
公共卫生学院
人文与管理学院(体育部)
继续教育学院
教辅、科研(学术)机构
图书馆
教育信息中心
实验中心
发展规划中心
学术委员会
资产管理中心
后勤服务中心
资产经营有限责任公司
群团组织
工会
团委
妇联
教学科研
教育教学
科学研究
产教融合
对外合作
师资队伍
教学团队
名师介绍
招生就业
普专生招生
留学生招生
成人教育招生
职业培训招生
就业网
学生天地
学生管理
学生活动
信息公开
联系地址
保山市隆阳区青阳片区职业教育园区BB贝博艾弗森官网
联系电话
0875-2122371
邮编:678000. ·
滇ICP备11000838号-2
·
滇公网安备 53050202000158号
学校官微
通知公告
▶
通知公告
▶
校园快讯
▶
信息公开
▶
学习进行时
▶
清廉学校建设
4
•
法规制度
•
工作动态
•
警钟长鸣
•
廉洁文化
▶
铸牢中华民族共同体意识
▶
高质量教育答卷
▶
校园风景
▶
相关视频
当前位置:
首页
>>
通知公告
>>
正文
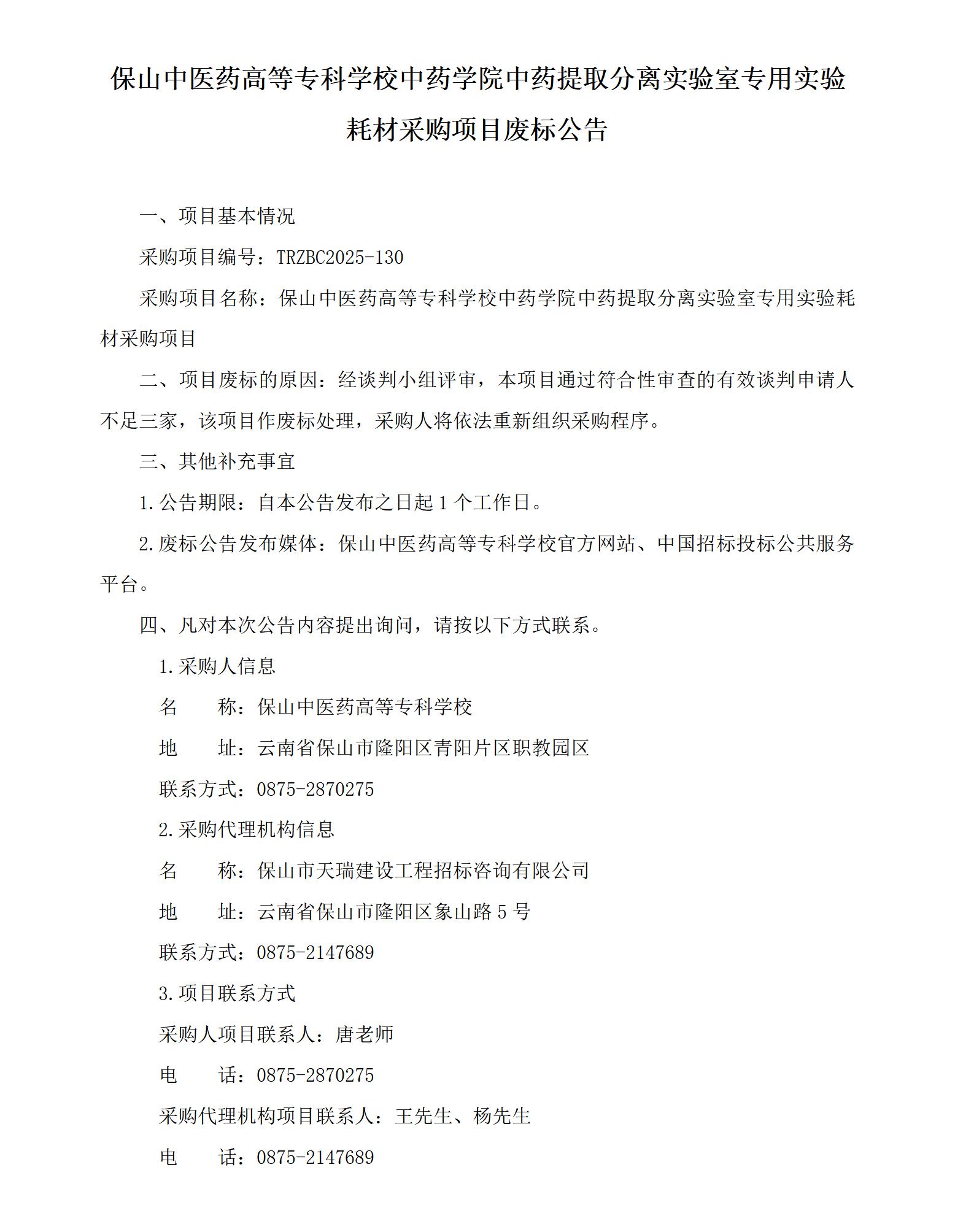
BB贝博艾弗森官网中药学院中药提取分离实验室专用实验耗材采购项目废标公告
2025-11-21 02:51
【
关闭窗口
】